Cas12a3
-
علوم وتكنولوجيا
RNAtriggered Cas12a3 cleaves tRNA tails to execute bacterial immunity
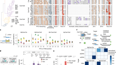
Orthologue identification, phylogenetic analysis and sequence alignment We used previously identified Cas12a2 protein sequences27 as queries for tBLASTn and BLASTp…
أكمل القراءة »