mutations
-
علوم وتكنولوجيا
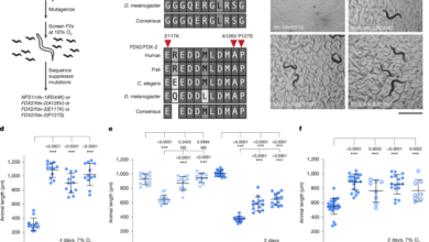
Mutations in mitochondrial ferredoxin FDX2 suppress frataxin deficiency
C. elegans strain maintenance and generation C. elegans were propagated on nematode growth medium plates seeded with Escherichia coli strain…
أكمل القراءة » -
علوم وتكنولوجيا
Decay of driver mutations shapes the landscape of intestinal transformation
Mouse models The intestinal epithelium-specific Villin-creERT2 (ref. 61) mouse line was intercrossed with various conditional tumour driver models: Kras(lsl)G12D/WT (KrasG12D)62,…
أكمل القراءة »