microglia
-
علوم وتكنولوجيا
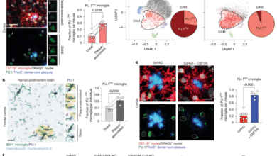
Lymphoid gene expression supports neuroprotective microglia function
Human samples Post-mortem human brain tissue samples for immunohistochemistry were obtained from patients who had enrolled in and provided consent…
أكمل القراءة »