Anti
The BC-APPS1 study
The BC-APPS1 was a single-arm, single-centre phase II study registered under the name ‘a pilot prevention study of the effects of the anti–progestin ulipristal acetate (UA) on surrogate markers of breast cancer risk’ (EudraCT registration number: 2015-001587-19; registration date: 15 July 2015; Greater Manchester-South, Research Ethics Committee number 15/NW/0478). Eligible women were premenopausal, 25–45 years of age with regular menses and a residual lifetime breast cancer risk of at least 17% (≥1:6) assessed by the Tyrer–Cuzick risk estimation programme (v7.02; https://ems-trials.org/riskevaluator/). All women were recruited from the Family History Risk and Prevention Clinic at the Nightingale Centre, Wythenshawe Hospital, Manchester, UK. Complete eligibility criteria are provided in the protocol (Supplementary Appendix 1).
Following informed consent and screening, participants underwent blood testing to confirm serum progesterone levels consistent with the luteal phase of the menstrual cycle (15 nmol l−1 or more; Abbott Architect Immunoassay) and then underwent a contrast-enhanced MRI scan of both breasts (Philips Achieva 1.5 T MRI). A baseline VAB was then performed by a consultant radiologist under ultrasound guidance to identify areas of fibroglandular breast tissue. On the onset of menstruation, participants commenced 5 mg oral tablets of commercially available UA, taken once daily for a duration of 12 weeks. During the final week, blood was drawn for progesterone levels, MRI of both breasts was repeated and VAB of the contralateral breast was performed. For each VAB, 10 cores were taken with a 10-G biopsy needle (cores were divided and fixed in formalin for paraffin embedding, snap frozen for RNA extraction and placed in tissue culture medium for subsequent digestion to single-cell suspensions).
The primary end point was the change in epithelial cell proliferation measured by the percentage of Ki67 staining before and after treatment. Secondary end points were (1) percentage of luminal, basal and mixed colonies by morphological analysis of the adherent feeder layer assay; (2) percentage of luminal progenitor cells (EPCAM+CD49f+) by flow cytometry analysis; (3) tissue stiffness assessed as the reduced indentation modulus by atomic force microscopy; (4) mean tissue section percentage fibrillar collagen assessed by PSR staining and polarized light microscopy; (5) background parenchymal enhancement assessed by MRI; (6) the side effect profile of UA assessed by CTCAE (v4.03); and (7) the relative change in Ki67 with UA treatment between those with and without known mutation in BRCA1/2 genes. Exploratory end points are included in the attached protocol and the methods described below. All participants had blood drawn for complete blood count, renal function and liver function tests at baseline and 3 months.
Treatment with UA was suspended by the EMA/MHRA in February 2018 due to concerns of liver damage by UA. On reopening of the study after the suspension was lifted, the protocol was amended to include measurement of liver function tests every 4 weeks during treatment and a final check 4 weeks after the end of treatment. Toxicity assessment was undertaken every 4 weeks using CTCAE (v4.03).
Other human breast tissue procurement
Normal breast tissue samples were collected from women at moderate or high risk undergoing surgical risk-reducing mastectomy at the Manchester University NHS Foundation Trust through the Manchester Cancer Research Centre Biobank. Fully informed consent from all patients was obtained in accordance with local National Research Ethics Service Guidelines, and the collection of demographic and clinical data was granted under the MCRC Biobank Research Tissue Bank Ethics (NHS NW Research Ethics Committee 18/NW/0092).
Frozen primary human female breast tissue was additionally sourced from the Breast Cancer Now Tissue Bank (REC 15/EE/0192), with all procedures conducted in compliance with applicable ethical regulations.
Breast tissue processing
Normal breast tissue obtained via VAB (mean tissue weight of 1.22 g; 95% CI 1.06–1.37) was manually minced with a scalpel into small fragments (approximately 2 mm3 pieces) and incubated in dissociation medium: phenol red-free DMEM/F12 with HEPES (Gibco) supplemented with 25% BSA Fraction V solution (Gibco), 1 mg ml−1 collagenase/hyaluronidase (Stem Cell Technologies) and 5 μg ml−1 insulin (Sigma). After overnight digestion at 37 °C with shaking at 100 rpm, the dissociated breast cell suspension was centrifuged at 450g for 5 min at 4 °C. The fat layer was discarded and the epithelial pellet was resuspended in DMEM/F12 medium and centrifuged again. This wash step was repeated until the supernatant became clear. Then, 1 ml of pre-warmed 0.05% trypsin-EDTA was added to the enriched epithelial pellet, pipetting it up and down gently with a P1000 pipette for 2–3 min.
Next, 10 ml of cold Hank’s balanced salt solution (HBSS; Gibco) supplemented with 10 mM HEPES (Gibco) and 2% FBS (Gibco) was added and the cells were centrifuged at 450g for 5 min at 4 °C. After removing the supernatant, 1 ml of pre-warmed 5 mg ml−1 dispase (StemCell Technologies) was added to the sample and pipetted for 1 min to further dissociate cell clumps. Cells were resuspended in HBSS–HEPES–FBS solution, centrifuged and supernatant was discarded. The HBSS–HEPES–FBS solution was then added and cells were sieved using 100-μm and 40-μm filters to yield a single-cell suspension. Cells were counted using a Fuchs Rosenthal haemocytometer (mean cell yield of 1.39 million; 95% CI 0.99–1.79) and plated for experiments. Remaining cells were frozen using Bambanker freezing media (Lymphotec Inc.) until further analysis (for example, flow cytometry and scRNA-seq).
Normal breast tissue obtained via risk-reducing mastectomy was cut into 2–3 mm3 pieces and digested overnight at 37 °C with collagenase IA (C2674, Sigma) and hyaluronidase (H3506, Sigma), both to a final concentration of 1 mg ml−1, in phenol red-free DMEM/F-12 medium (Gibco). Following enzyme digestion, the breast tissue was washed three times with medium by centrifuging at 400g for 10 min and discarding the supernatant. The pellet was resuspended in medium and left to sediment three times for 25 min at 4 °C on a flat surface. The collected breast organoids or microstructures from each tissue preparation were frozen in Bambanker freezing medium until experimental use.
Measurement of progesterone (P4) levels
Serum progesterone levels were determined at baseline and after 3 months of anti–progestin treatment. Serum progesterone concentrations were measured by an NHS-accredited laboratory using the Abbott Architect immunoassay (Abbott Laboratories).
Ki67 staining
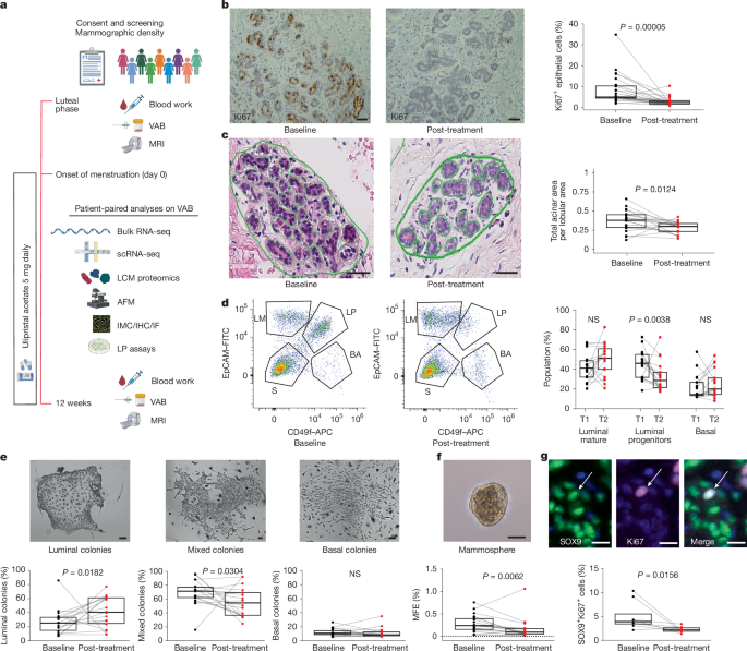
Immunohistochemistry was performed using an automated Ventana medical system (BenchMark Ultra) using the UltraVIEW universal DAB detection kit (760–500, Roche). Slides were de-paraffinized under standardized conditions, blocked by endogenous biotin blocking kit (Ventana) and incubated for 32 min with Confirm Anti-Ki67 (30-9) antibody (Ventana 790–4286, Roche). Sections were counterstained with haematoxylin II and bluing reagent (Ventana 760–2021 and 760–2037), dehydrated and coverslipped. Slides were scanned using a Leica SCN400 slide scanner and visualized using Aperio ImageScope Digital Pathology Slide viewer (Leica Biosystems). A breast pathologist (S.P.) confirmed the percentage of Ki-67-positive epithelial cells by assessing a minimum of 1,000 epithelial cells per sample. Ki67 quantification was independently performed by a researcher fully blinded to participant number and timepoint using the HALO software, with Cohen’s kappa score (0.62) confirming substantial agreement between the two assessments.
Tissue morphometry
To investigate morphological alterations in normal breast tissues, haematoxylin and eosin (H&E) stained sections were scanned using a Leica SCN400 slide scanner. Digital images were visualized using Aperio ImageScope Digital Pathology Slide viewer (Leica Biosystems) and the lobules and acini tissue compartments were manually annotated. The area of each lobule as well as the area of each acinus within the lobule was measured to calculate the ratio of acinar-to-lobular area. This analysis was performed blind to participant number and timepoint. The average acinar-to-lobular ratio of at least three lobules was calculated at the baseline and post-treatment for each participant.
Flow cytometry analysis
Single-cell suspensions of digested breast tissue were incubated with primary antibodies for 10 min on ice according to the manufacturer’s guidance. For endothelial and haematopoietic lineage depletion, CD31 (13-0319-82, eBioscience) and CD45 (304004, BioLegend) biotin-conjugated antibodies were used, followed by incubation with the secondary APC–Cy7 streptavidin-conjugated antibody (405208, BioLegend). To identify epithelial subpopulations, CD49f–APC (313616, BioLegend) and EPCAM–FITC (10109, StemCell Technologies) antibodies were used. Following each incubation, cells were washed with PBS, and at the end, they were resuspended with flow cytometry buffer containing HBSS (14025, Gibco), 10 mM HEPES (15630-056, Gibco), 2% FBS (Gibco) and 2 mM EDTA (Sigma). DAPI (422801, BioLegend) was added for dead cell exclusion. Data were acquired on a LSR II (BD) flow cytometer and analysed using the BD FACSDiva software.
Mammosphere colony assay
Breast epithelial cells were plated in six-well plates treated with poly(2-hydroxyethylmethacrylate) (poly-HEMA; Sigma) at a density of 1,000 cells per cm2 following the protocol previously described49. Cells were grown in phenol red-free DMEM/F-12 medium with l-glutamine (Gibco), supplemented with B27 (Gibco) and 20 ng ml−1 EGF (Sigma) at 37 °C in 5% CO2. When indicated, cells were treated directly in the mammosphere medium with onapristone (100 nM; supplied by Astrazeneca) or UA (2 nM; Selleckchem). MFE was determined in six different wells per sample on days 10–12 and calculated by dividing the number of mammospheres formed (diameter of 50 μm or more) by the original number of single cells seeded.
2D human mammary colony-forming assay
Single epithelial cells were cultured in adherence in Human EpiCult-B media (StemCell Technologies) supplemented with 5% FBS (Gibco), 0.48 μg ml−1 hydrocortisone (Sigma) and 2 mM l-glutamine (Gibco). For each participant, sample, cells were plated at 400 cells per cm2 in 60-mm culture dishes. Irradiated NIH 3T3 feeder cells (50,000 cells per ml; 50 Gy) were added to each plate. Three separate culture dishes per condition were plated and incubated at 37 °C in 5% CO2 for 10–12 days. Cells were fixed with acetone:methanol (1:1), air dried, rinsed with distilled water and stained with Giemsa (Sigma) for 2–3 min. Colonies were defined as discrete clusters of 50 or more cells and classified according to established morphological criteria.
All three colony types could be observed on the same plate: luminal colonies appeared as tightly packed, cobblestone-like clusters with smooth, well-defined edges; myoepithelial colonies consisted of dispersed, teardrop-shaped, spindle-like cells with visible gaps between them; and mixed colonies displayed features of both, with irregular, non-uniform edges33.
Immunofluorescence staining
Four-micrometre-thick formalin-fixed, paraffin-embedded (FFPE) sections of breast tissue were mounted onto Superfrost Plus microscope slides (9951APLUS, Thermo Fisher) and dried in a 60 °C oven for 1 h. Slides were placed in a Leica-Bond-RX Immuno-stainer and stained using BOND Research Detection System (DS9455, Leica). SOX9 (AB5535, Millipore) and Ki67 (M7240, Dako) antibodies were diluted in Bond primary antibody diluent (ARD1001EA, Leica). Opal520 (FP1487001KT, Leica) and Opal650 (FP1496001KT, Leica) fluorophores were used to mark SOX9+ and Ki67+ cells, respectively. The Envision+ System HRP-labelled polymer anti-mouse (K4001, Dako; Ki67) or anti-rabbit (K4003, Dako; SOX9) was used to amplify the signal. The following steps were performed automatically for each antibody: 10% peroxidase block for 10 min, primary antibody for 30 min, the Envision+ System for 30 min, Opal fluorophore for 10 min, and Bond ER 1 buffer for 20 min at 95 °C.
Spectral DAPI (FP1490, Leica) was used to mark the nuclei and slides were mounted with Prolong Gold (P36930, Thermo Fisher). Slides were scanned with an Aperio VERSA scanner and images were analysed with HALO Image Analysis Software.
PSR staining and polarized light microscopy
Breast tissue slides were stained with PSR as previously described32. PSR images were captured using the Leica MC190 HD Camera on the Leica DM2500 microscope with the ×10 (0.22 aperture) objective (for bright field, exposure of 70 ms and gain of 1; for polarised light, exposure of 250 ms and gain of 2). Polarizer was set at 102.5° based on the lowest background obtained. Quantitative analysis of collagen-associated birefringence as a measure of collagen orientation (coherency) was conducted on 22 PSR-stained lobule pairs, pre-treatment and post-treatment, using the ‘Orientation J’ plugin50. For each lobule image taken, 11–30 regions were selected from the surrounding tissue depending on size. The software was then used in the ‘measure’ mode as previously described to obtain coherency scores relating to the alignment of collagen fibres in each region51. The average coherency scores from at least three lobules were then calculated before and after treatment for each participant.
MRI
MRI scans taken from baseline and 3-month visits were analysed to investigate the change in FGV following a 3-month course of UA. FGV was defined as the volume of annotated fibroglandular tissue divided by the total volume of the breast. The latter was computed from the sum of the volumes of fibroglandular and fatty tissues. Eighteen individuals were identified with available scans, and 12 were included in the analysis. Individuals were excluded if their scans were truncated, or if one of their baseline or 3-month scans was missing. An automated segmentation method was used to initially annotate each slice of the MRI scans into segments of background, fatty tissue or fibroglandular tissue. The software ITK-SNP52 was then used to manually correct the annotations. Tissue between and behind the breasts, and above and below the breasts was classed as background.
Python scripts were written and used to calculate the number of pixels in each annotated slice. From this, breast density was calculated for each MRI dataset by dividing the number of fibroglandular pixels in all slices by the total number of fibroglandular and fat pixels in all slices. The change in breast density over 3 months was plotted for all participants, and the P value was calculated using the Wilcoxon matched-pairs signed-rank test.
Mammographic density analysis
The percentage dense volume (PDV) was automatically assessed from the raw data files of all four exposures (craniocaudal and mediolateral oblique for both breasts) of mammograms taken within 1 year of study entry (median of 2.5 months; range of 0–11), using Volpara density (v1.5.0; Matakina). Volpara density grades (VDGs) were determined using cut-offs representative of BIRADS 4th edition (VDG1/BIRADS A: 0% ≤ PDV < 4.5%, VDG2/BIRADS B: 4.5% ≤ PDV < 7.5%, VDG3/BIRADS C: 7.5% ≤ PDV < 15.5% and VDG4/BIRADS D: PDV ≥ 15.5%).
Tissue stiffness by atomic force microscopy
Tissue bulk RNA-seq analysis
Only good-quality RNA samples (RNA integrity number (RIN) > 8) were considered adequate for library preparation. Indexed PolyA libraries were prepared using 100 ng of total RNA and 15 cycles of amplification in the Agilent Sure Select Strand Specific RNA Library Prep Kit for Illumina Sequencing (G9691B, Agilent). Libraries were quantified by quantitative PCR using a Kapa Library Quantification Kit for Illumina sequencing platforms (KK4873, Kapa Biosystems). Paired-end 75-bp sequencing was carried out by clustering 2.0 pM of the pooled libraries on a NextSeq 500 sequencer (Illumina).
The fastq files were processed with Nextflow (v19.10.0), nf-core/rnaseq (v1.3) and aligned using GRCh38 as reference. Samples with low base quality or genomic DNA contamination were excluded from the analysis. Additional gene identifiers (gene symbols, Entrez ID, gene type) were retrieved from Ensembl BioMart (v101; https://www.ensembl.org/biomart/martview/). Differentially expressed gene analysis was performed with DESeq2 (v1.26.0) with a multifactor design formula that accounted for treatment and participant ID. A heatmap was generated with ComplexHeatmap (v2.16.0) and principal component analysis was performed using variance-stabilizing transformation values from DESeq2, stats (v3.6.0) and SummarisedExperiment (v1.16.1). Gene Ontology terms were downloaded from Ensembl BioMart (https://www.ensembl.org/biomart/martview/) using Ensembl Genes 103 and Human Genes GRCh38.p13, selecting the attributes ‘Gene stable ID’, ‘Gene name’ and ‘GO term name’. For data access, please refer to ‘Data availability’ section.
LCM and mass spectrometry
Proteomics data analysis
Raw mass spectra were processed in MaxQuant (v1.6.14.0, available from Max Planck Institute of Biochemistry)53. Features were identified using default parameters, then searched against the UniProt human proteome reference database (UP000005640, August 2020). Oxidation of methionine, hydroxylation of proline and acetylation (protein N terminus) were set as variable peptide modification for protein identification, whereas carbamidomethylation of cystine was set as a fixed modification. Peptide quantification was performed using label-free quantification, using only unmodified, unique peptides and with ‘match between runs’ enabled. Statistical analysis of quantitative proteomics data was performed using MSqRob54. Label-free quantification intensities were normalized between samples by means of the median of peptide intensities. Timepoint (pre-treatment or post-treatment) was treated as a fixed effect, whereas peptide sequence and participant (biological replicate) were treated as random effects.
Peptides belonging to contaminant protein lists (as annotated by MaxQuant/Andromeda), or proteins with fewer than two peptides were excluded from the analysis. For annotation of proteins ECM or non-ECM status, the protein tables generated by MaxQuant or MSqRob were screened for ECM core or affiliated components by comparison with MatrisomeDB, a curated database of ECM proteins55,56. Ontology analysis was performed on differential protein abundance data generated by MSqROB using clusterProfiler (v4.6.0)57 gene set enrichment analysis, applying Benjamini–Hochberg correction and grouping proteins by ‘Reactome pathway’ annotations (v.65)58.
scRNA-seq library preparation and data processing
Single-cell suspensions of human breast cells were generated as described above and scRNA-seq was performed using the standard workflow for the 10X Genomics Single Cell 3′ RNA Kit V3 chemistry, in two batches for six participants. Batch 1 (n = 6) and batch 2 (n = 6) contained pre-treatment and post-treatment ulipristal acetate samples for three different participants. Next-generation sequencing was performed with the NovaSeq 6000 (Illumina) at the Cancer Research UK Cambridge Institute Genomics core. Raw sequencing reads were aligned using CellRanger (v3.02) using the GRCh38 human genome as reference. Quality control was performed using DropletUtils (v1.10.3) to detect empty droplets, and cells with less than 1,000 unique molecular identifier counts or more than 10% mitochondrial genes were filtered out using scuttle (v1.18.6). Gene symbols were mapped to Ensembl IDs using org.Hs.eg.db (v3.12.0).
Batches were merged using batchelor (v1.6.3) and the batch-corrected dimension was used to build the shared nearest neighbour graph (scran v1.18.7), and batch integration was visually evaluated using igraph (v1.2.6). Scater (v1.18.6) was used to generate both principal component analysis and UMAP dimensionality reduction coordinates, with a minimum distance of 0.1 and nearest neighbours of 30 cells. Cell clusters were generated computationally with R package igraph, and cell-type assignment was performed manually using previously described mammary subtype canonical markers35. The secondary cell subclustering to match the ‘level 2’ annotation of the iHBCA was completed in Python (v3.10.13) using the Leiden algorithm through the scanpy package (v1.9.6)59. Differential abundance testing was performed using the propeller function from the Speckle R package60.
Memento differential expression analysis
Pairwise (post-treatment versus baseline) differential expression analysis of participant samples was performed using Memento (v0.1.0)61 in Python (v3.9). The sequencing capture rate was estimated at 0.7 and Memento analysis was setup using a filter_mean_tresh and trim_percent of 10% to ensure robust expression of each gene carried to downstream analysis. Moments were computed using compute_1d_moments with min_perc_group of 50% ensuring at least half of these samples had sufficient expression of a gene while accounting for the potential of UA-mediated effects in 6 of 12 samples. Ht_1d_moments was used to compare baseline and post-treatment within each cell population with sample ID as a covariate. Memento pairwise differentially expressed results are summarized in Supplementary Table 4, and gene expression patterns were visualized with UpSet plots (UpsetR v1.4.0) with up to top 40 intersections shown.
Single-cell pathway analysis
Pathway analysis was performed using gprofiler2 (v0.2.3), which selects pathways of interest based on gene overrepresentation. Analysis was restricted to Reactome pathways, corrected by false discovery rate, gene count within a pathway 5 or more, and an adjusted P < 0.01. The top 10 upregulated and downregulated pathways are presented in barplot visualizations.
Cell–cell communication analyses
Ligand–receptor communication networks were first assessed using Cell Chat (v2.1.2)36 to identify broad communication network alterations between treatment groups. To infer a ‘per cell’ contribution to cell–cell communication, each broad cell population was downsampled to 985 cells per treatment group (baseline and post-UA treatment). Communication probability between cell types was then assessed using a 3% truncated mean with a minimum of ten cells per group. Differential cell–cell communication was compared before or after UA treatment using default settings in the CellChat R package. This analysis was similarly repeated downsampling iHBCA-annotated BC-APPS1 data to 300 cells per subcluster to ensure coverage of each subcluster. Inference of downstream ligand–collagen target gene interactions was performed using NicheNet (v2.2.0)37. Differentially expressed LHS ligands (pairwise logFC ≤ −0.4 (de_coef) and P < 0.05 (de_pval)) were selected as input. Intersection of pairwise differentially expressed gene list with those annotated as ‘ligand’ in the NicheNet (v2.2.0) L–R network database (‘lr_network_human_21122021.rds’) facilitated identification of downregulated LHS ligands. Similarly, downregulated FB1–3 and BMYO1 targets genes were identified from Memento results (Supplementary Table 4, pairwise logFC ≤ −0.25 (de_coef) and P < 0.05 (de_pval)). These downregulated target genes were intersected with a collagen gene list to identify which collagens within each subcluster were candidate target genes. A liberal minimum threshold of 3% receptor expression in receiver cells was used, and no differential receptor expression criteria was applied, given that co-regulation of ligand and receptor is not essential for target gene regulation. NicheNet analyses were performed using all genes as background and no downsampling was used in this analysis.
Imaging mass cytometry
For eight participants (02, 06, 12, 14, 17, 22, 24 and 31), 5-µm sections from FFPE tissue blocks were mounted onto a single glass slide. Sections were dewaxed with two sequential 10-min xylene incubations, then rehydrated in a graded series of ethanol in water (100%, 95%, 80%, 70% and 0%; 10 min each). Antigen retrieval was performed by incubating rehydrated sections in ‘Target Retrieval Solution, pH 9’ (S236784-2, Dako) for 20 min at 95 °C in a steam producing water bath, before removing the heat source and allowing the water bath to cool to room temperature over 20 min. Sections were washed three times in PBS (Maxpar PBS; 201058, Standard BioTools), then blocked in 3% BSA and 0.1% Triton X-100 in PBS for 1 h at room temperature. A cocktail of metal-conjugated antibodies and 0.5% BSA in PBS was made up and added to sections, incubating overnight at 4 °C.
The antibodies used included α-smooth muscle actin (clone 1A4, 141Pr), E-cadherin (clone 24E10, 158Gd), Ki67 (clone B56, 168Er) and collagen I (polyclonal, 169Tm) from Standard BioTools (201508, Maxpar Human Immuno-oncology IMC panel kit), as well as fibronectin (polyclonal, 149Sm; ab23750, Abcam), collagen VI (polyclonal, 160Gd; ab6588, Abcam) and SOX9 (clone EPR14335, 147Sm; 3147022D, Standard BioTools). Fibronectin and collagen VI carrier-free antibodies were conjugated to metal isotopes using MaxPar X8 antibody labelling kits (149Sm, 201149 A; 160Gd, 201160B, Standard BioTools) as per the manufacturer’s instructions. Following antibody incubation, sections were washed twice in 0.2% Triton X-100 in PBS and then twice in PBS. Nucleic acids were then stained by incubating section with Cell-ID Intercalator (201192A, Standard BioTools) for 30 min, then washed in ddH2O and allowed to air dry.
Raw imaging mass cytometry data were acquired by ablating sections using a Hyperion Imaging System (Standard BioTools). For each slide, the histology of sections was inspected using the inbuilt light microscope and regions of interest were selected that contained lobular tissue. Approximately 1 mm2 of tissue from at least three discrete regions of interest were ablated in a rastered pattern at 200 Hz per section. To ensure that the order of section acquisition did not create artefacts in the data, slides were randomly allocated to two equally sized groups, one group in which ablation was ordered baseline then post-treatment and a second group in which ablation was performed post-treatment then baseline. Raw data files (TXT) were converted to TIFF format and segmented into single-cell objects using the Steinbock pipeline62.
Hot pixels were filtered using a threshold value of ‘50’, whereas single-cell objects were segmented using the ‘Deepcell, cell segmentation’ function. Object intensity values were exported as CSV files and passed to the single-cell neighbourhood analysis pipeline. Selection of cells of interest and proximal ECM quantification was performed in MATLAB (please refer to the ‘Code availability’ section). In brief, after image noise removal, each channel was normalized between 0 and 1. Then, epithelium and void tissue regions were identified and masks for individual cells were generated. Cells of interest were then defined as those where mean intensity for a particular channel (for example, ‘SOX9’) is higher than a given threshold value. To define threshold values, for each image, an initial analyst, blinded to slide identity and referencing a common reference image, selected a pixel intensity threshold to captured cells exhibiting comparable staining intensity and cellular distribution.
Thresholding was confirmed by a subsequent, independent analysis. To define SOX9low cells, SOX9high cells were first defined per image, then the equivalent number of the lowest expressing cells per image were classified as SOX9low. Changing the SOX9high and SOX9low threshold analysis to either a fixed top or bottom 20% expression or a fixed-intensity value produced similar results to those reported (data not shown). Around each cell of interest, a circular region of interest of a given radius was defined in such a way that it did not include any neighbouring cells and the void regions, and mean intensity within the circular region of interest was calculated for each channel.
VitroGel assay
Normal breast tissue organoids (3D microstructures) obtained from women at moderate or high risk of breast cancer were plated in 12-well plates in the presence of a polysaccharide-based synthetic hydrogel modified with the collagen-mimetic peptide GFOGER (VitroGel, TWG009, The Well Biosciences) as per the manufacturer’s instructions. Organoids were cultured with VitroGel in DMEM/F-12 medium (Gibco) with 8% charcoal-stripped FBS (Gibco), 10 µg ml−1 insulin (Sigma-Aldrich), 10 µg ml−1 hydrocortisone (Sigma-Aldrich) and 5 ng ml−1 EGF (Sigma-Aldrich). Using VitroGel dilution solution, the hydrogel was used in a ratio of 1:4 and 1:2, which represents soft (600–900 Pa, Young’s modulus) and stiff (1,800–3,000 Pa, Young’s modulus) conditions, respectively. Organoids were treated with onapristone (100 nM) or DMSO (control) every 72 h. After 1-week incubation at 37 °C, cells were isolated from the hydrogel using VitroGel Cell Recovery Solution (MS03-100, The Well Biosciences) following the manufacturer’s recommendations.
Cells were counted before undergoing further analysis: mammosphere colony assay and RNA or protein extraction.
Real-time PCR
RNA was extracted using the RNeasy Plus Micro Kit (74034, Qiagen) as described in the manufacturer’s handbook. RNA quality was checked using a NanoDrop One spectrophotometer (Thermo Scientific). RNA reverse transcription to synthesize cDNA was done by using Omniscript RT kit (205111, Qiagen). Of each cDNA sample, 100 ng was then used in triplicate to perform quantitative PCR with Taqman Universal PCR master mix (4304437, Applied Biosystems) and Thermo Fisher gene expression assays for TNFSF11 (Hs00243522_m1), SOX9 (Hs00165814_m1) and KIT (Hs00174029_m1). Housekeeping gene, encoding β–actin, expression assay (Hs99999903_m1) was used to normalize the gene expression. Gene expression was measured using the QuantStudio 5 Real-time PCR system (Thermo Fisher) and analysed using QuantStudio Design and Analysis software (Desktop; v2.6.0).
Western blot
Statistical analyses
If not stated otherwise, P values were generated using the ‘stat_compare_means’ function from the ‘ggpubr’ package (v0.6.0), applying the wilcox.test method. This performs either a Wilcoxon signed-rank test for paired samples or a Wilcoxon rank-sum test for independent samples. Exact P values are reported when there are no tied values. When ties are present, an approximate P value was calculated with a correction for ties. A value of P < 0.05 was considered to be statistically significant. Data are shown as median and interquartile range with connecting lines between paired data points, unless otherwise indicated.
Ethics and inclusion statement
This research has included local researchers throughout: in the study design, study implementation, data ownership and authorship of publications. The clinical study was approved by the local ethics review committee.
Reporting summary
Further information on research design is available in the Nature Portfolio Reporting Summary linked to this article.
■ مصدر الخبر الأصلي
نشر لأول مرة على: www.nature.com
تاريخ النشر: 2025-11-05 02:00:00
الكاتب: Bruno M. Simões
تنويه من موقع “yalebnan.org”:
تم جلب هذا المحتوى بشكل آلي من المصدر:
www.nature.com
بتاريخ: 2025-11-05 02:00:00.
الآراء والمعلومات الواردة في هذا المقال لا تعبر بالضرورة عن رأي موقع “yalebnan.org”، والمسؤولية الكاملة تقع على عاتق المصدر الأصلي.
ملاحظة: قد يتم استخدام الترجمة الآلية في بعض الأحيان لتوفير هذا المحتوى.




