Tumour-reactive heterotypic CD8 T cell clusters from clinical samples
Tumour-reactive heterotypic CD8 T cell clusters from clinical samples
Cell lines
Human cancer cell lines were obtained from the Peeper lab repository. They were short-tandem-repeat profiled to confirm identity and tested mycoplasma-negative at the start of in vitro experiments. Cell lines were transduced with lentivirus to express HLA-A*02:01-MART1-mPlum plasmid as described previously25. D10, FM6, BLM, A875, M063 and MDA-MB-231 (referred to as MDA-231) cell lines were cultured in Dulbecco’s modified Eagle’s medium (DMEM; 41966052, Gibco) with 10% FBS (3101120, Sigma-Aldrich) and 100 U ml−1 penicillin–streptomycin (15140122, Invitrogen). LCLC-103H, EBC-1, DU-145 and SW480 cells were cultured in RPMI (21875034, Thermo Fisher Scientific) with 10% FBS and 100 U ml−1 penicillin–streptomycin. For REP, the suspension cell line EBV-JY was used, which was cultured in IMDM (CA IMDM-A, Capricorn Scientific) supplemented with 10% FBS and 100 U ml−1 penicillin–streptomycin.
Primary human CD8+ T cell isolation, transduction and culture
Primary CD8+ T cells used in in vitro experiments with cell lines were isolated from healthy donor blood (from buffy coats). In brief, PBMCs were isolated by density centrifugation using Ficoll (11743219, Thermo Fisher Scientific) (2,500 rpm, 15 min, no break). CD8+ T cells were positively isolated with Dynabeads (11333D, Invitrogen) and activated for 48 h in a precoated plate with anti-hCD3 and anti-hCD28 (16-0037-85/16-0289-85, eBioscience), 5 mg per well in 24-well plates at 106 cells per ml. CD8+ T cells were then retrovirally transduced in retronectin-coated (T100B, Takara) plates with the MART-1-specific TCR (2,000g, 1.5 h, no break). For the first 2 days after activation, primary CD8+ T cells were cultured in RPMI with 10% human serum (H3667, Sigma-Aldrich) and 100 U ml−1 penicillin–streptomycin, with IL-2, IL-7 and IL-15 (100 IU ml−1, 10 ng ml−1, 10 ng ml−1 respectively) (Proleukin, Novartis; 11340075, Immunotools; 11340155, Immunotools). T cells were then refreshed three times a week with RPMI containing 10% FBS, 100 U ml−1 penicillin–streptomycin and 100 IU ml−1 IL-2.
Patient samples
Resected tumour material was collected from patients with melanoma undergoing surgery at the Netherlands Cancer Institute/Antoni van Leeuwenhoek Hospital (NKI-AvL) (Supplementary Table 2). The study was approved by the Medical Ethical Review Board of the NKI-AvL (under studies B16MEL, IRBm23-029) and performed in compliance with the ethical regulations. All of the patients provided prior informed consent to use their anonymized data and tumour material for research, including publication of the results in a manuscript.
Patient tumour digestion
To obtain tumour digests, freshly obtained patient tumours were cut in small pieces and incubated in prewarmed RPMI medium supplemented with pulmozyme (12.6 µg ml−1; Roche), collagenase (1 mg ml−1; 17104-019, Thermo Fisher Scientific) and a pan-caspase inhibitor (Q-VD-Oph, 50 μM; or Z-VAD, 5 μg ml−1; S7311, Selleckchem; sc-3067, Santa Cruz Biotechnology) at 37 °C in a spinning rotor for a maximum of 30 min. The sample was then passed through a 100-μm filter, washed with RPMI containing 10% FBS and frozen in FBS + 10% DMSO until further processing.
In vitro T cell–tumour cell line co-cultures
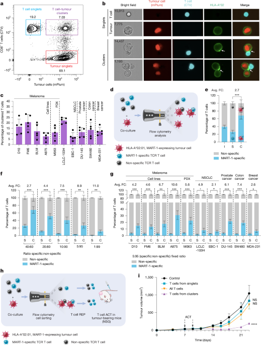
Before the start of the co-culture, primary CD8+ T cells were labelled with CTV (C34557, Invitrogen) or carboxyfluorescein succinimidyl ester (CFSE; C34554, Invitrogen) according to the manufacturer’s instructions. Tumour cell lines and pre-labelled CD8+ T cells were counted and seeded in a non-tissue-culture-treated 96-well V-bottom plate (781601, Brand) at a 2:1 tumour:T cell ratio for standard flow cytometry and at a 1:1 ratio for image-based flow cytometry assays (50,000 tumour and 25,000 or 50,000 T cells, respectively). Co-culturing was performed in 100 μl per well with 50 μl of tumour cell medium and 50 μl of T cell medium with IL-2. In standard assays, cells were co-cultured for 4 h and subsequently analysed by flow cytometry. For competition assays, non-specific and MART-1-specific T cells were mixed at the indicated ratios before the start of co-culture, based on the measured transduction efficiency. After most co-cultures, the percentage of MART-1-specific T cells in the populations of interest was determined by staining for the mouse TCR β-chain. For the experiment in which the 5:95 and 95:5 ratios (MART-1-specific:non-specific) were studied together (Extended Data Fig. 1k), the T cells were sorted after transduction to obtain a pure MART-1-specific T cell population. Before the co-culture, MART-1-specific T cells were stained with CTV and non-specific T cells with CFSE, after which they were mixed at the ratios described above to perform the co-culture.
Flow cytometry and cell sorting
For flow cytometry, the culture medium was removed and cells were washed with 0.1% BSA in PBS. For surface staining, cells were stained with the indicated antibodies diluted in 0.1% BSA in PBS for 30 min on ice in the dark. For intracellular staining, cells were stained using the FOXP3 kit (00-5523-00, Invitrogen) according to the manufacturer’s instructions. A list of the antibodies used is provided in Supplementary Table 8. After staining, cells were washed twice with 0.1% BSA in PBS and measured using a BD LSRFortessa, BD LSR-II SORP or BD FACSymphony A5 SORP flow cytometer with the FACSDiva (v.8 or v.9) acquisition software. Data were analysed using Flowjo (v.10.8.1). For primary human tumour samples, previously frozen tumour digests were thawed and washed twice with RPMI, supplemented with 10% FBS and 1:1,000 benzonase nuclease (purity, >90%) (70746-3, VWR). Cells were washed an additional time with 0.1% BSA in PBS after which they were stained with antibody mix for 30 min on ice in the dark. After staining, cells were washed twice with 0.1% BSA in PBS before flow cytometry or sorting. When indicated, the samples were washed and stained with 2% BSA in PBS and sorted in 2% FBS in PBS. Cell sorting was performed using a BD FACSAria Fusion cell sorter with an 85, 100 or 130 µM nozzle depending on the size of cells and clusters sorted. Sorted cells were collected in RPMI supplemented with 20% FBS, before proceeding to downstream processing. To prevent mislabelling of non-interacting cells as clusters, we ran the samples at a low cell concentration and measured at a low event rate. over, the Fusion cell sorter has several quality-control measures to prevent sorting of these events (for example, electronic aborts and precision mode). As described previously61,62,63, cell sorting disrupted physical connections between cells in clusters, which was confirmed by microscopy, with the vast majority of cells being singlets post-sort, allowing further downstream single-cell analyses.
ImageStream analysis
For ImageStream analysis, samples were processed following the flow cytometry staining procedure described above and diluted to 1.0 × 107 cells per ml in 0.1% BSA in PBS after the final wash. Cells were analysed using ImageStream Mark II system with INSPIRE acquisition software (v.200.1.681.0). Obtained data were processed using IDEAS software (v.6.3 or v.6.4). Data were exported as individual OME .tiff64 files and combined into multichannel stack .tiff files using the custom made program ImageStreamCombiner. Image analysis workflows were developed in FIJI (v.2.14)65 with the steps performed using CLIJ (v.2.5)66 for GPU processing. Cellpose (v.2 or v.3)67 was used for cell segmentation as follows. For the in vitro samples, a nuclear and membranous signal served as the input, whereby the membranous signal was obtained by applying a variance filter (radius 2 pixels) on the bright-field image and the nuclear signal was obtained by combining the normalized signals from the T cell and tumour marker channels (Extended Data Fig. 1d). For patient-derived samples, cellpose was performed on a single cytosolic/membranous input channel: a combination of all normalized fluorescence channels and the normalized variance-filtered bright-field channel. After segmentation the resulting labels were contracted with 2 pixels. Cell types (tumour cell, T cell and/or APC) were separated by k-means clustering (IJ-Plugins toolkit v.2.3), with the intensities of the fluorescence channels and the cell area as input. The clusters were then classified as cell types by comparing their average marker intensity. Further analysis was focused on 1:1 clusters of two different cell types (larger clusters and non-interacting cells were excluded). The membrane was estimated as the outer 3 pixels of the segmented cells. Touching regions between two different cell types were regarded as interfaces, while the rest of the membrane was considered ‘not an interface’. The intensity of the marker of interest in or outside the interface was measured as the mean of the region. Details on ImageStream experiments are provided in Supplementary Table 1. Scripts for image analysis are available at GitHub (https://github.com/BioImaging-NKI/ImageStreamCombiner and https://github.com/BioImaging-NKI/ImageStreamAnalysis).
Multiplex staining and analysis
Automated multiplex staining on the Discovery Ultra Stainer
Before multiplex staining, 3-µm slides were cut on TOMO slides. The slides were then dried overnight and stored at 4 °C. Before a run was started, the slides were baked for 30 min at 70 °C in an oven. Staining was performed on the Ventana Discovery Ultra automated stainer, using the Opal 6-Plex Detection Kit (50 slides kit, Akoya Biosciences, NEL871001KT). The protocol starts with baking for 28 min at 75 °C, followed by dewaxing with Discovery Wash using the standard setting of 3 cycles of 8 min at 69 °C. Pretreatment was performed using Discovery CC1 buffer for 64 min at 95 °C, after which Discovery Inhibitor was applied for 8 min to block endogenous peroxidase activity. Specific markers were detected consecutively on the same slide using the following antibodies: anti-CD8 (C8/144B, M7103, DAKO, 1:50, 2 h at room temperature), anti-CD4 (SP35, 104R-16, Cell Marque, 1:25, 2 h at room temperature), anti-CD69 (EPR21814, ab233396, Abcam, 1:100, 1 h at room temperature), anti-CD11c (D3V1E, CST45581S, Cell Signaling, 1:50, 1 h at room temperature), anti-SOX10 (BC34, BCARACI3099C, Biocare Medical, 1:20, 2 h at room temperature), anti-HMB45 (PMEL/melanoma gp100, 38815, Cell Signaling, 1:400, 2 h at room temperature) and anti-HLA-A (EP1395Y, ab52922, Abcam, 1:2,000, 2 h at room temperature). Anti-SOX10 and anti-HMB45 were incubated at the same time by making a mixture of the two antibodies. Each staining cycle was composed of four steps: primary antibody incubation, secondary antibody mouse (PI-2000-1, Vector laboratories, 1:100, 32 min at room temperature) or rabbit (31460, Invitrogen, 1:250, 32 min at room temperature), OPAL dye incubation (OPAL480, OPAL520, OPAL570, OPAL620, OPAL690, OPAL780, 1:40 or 1:50 dilution as appropriate for 32 min or 1 h at room temperature) and an antibody denaturation step using CC2 buffer for 20 min at 95 °C. Cycles were repeated for each new antibody to be stained. DAPI (FP1490, Akoya, 1:10, 12 min at room temperature) was stained manually afterwards. After the run was finished, slides were washed with demineralized water and mounted with Fluoromount-G (Southern Biotech, 0100-01) mounting medium.
Scanning of multiplexed slides with PhenoImager HT
After staining, the slides were imaged using the PhenoImager HT automated imaging system (Akoya). Scans were made with the MOTIF unmixing protocol, using the InForm software v.3.0. The MOTIF images were unmixed into eight channels: DAPI, OPAL480, OPAL520, OPAL570, OPAL620, OPAL690, OPAL780 and autofluorescence.
Image analysis using HALO software
The HALO software (v.4.0.5107.357, Indica Labs) was used for image analysis. Analysis was focused on DAPI, CD8, CD11c and SOX10/HMB45. On the basis of tumour area, regions of interest were selected together with a pathologist using the annotation tool. The Indica Labs HighPlex FL v.4.2.14 analysis algorithm was used for analysis using AI nuclei segmentation. Regions of interest were analysed and both the summary data and cell object data were exported in comma-separated value files using the export manager in HALO. Value files were imported into Python (v.3.12) using Pandas (v.2.2.3). Values included the classification and centroid position. Some cells were triple or double positive and needed to be reclassified for further analysis. SOX10/HMB45+CD8+ double-positive and SOX10/HMB45+CD8+CD11c+ triple-positive cells were changed to unclassified. SOX10/HMB45+CD11c+ double-positive cells were reclassified as SOX10/HMB45+, as the CD11c is often present on membranes that protrude into SOX10/HMB45-positive tissue and cause false-positive classification for CD11c. CD8+CD11c+ double-positive cells were reclassified as CD8+ for the same reason. Nearest-neighbour analysis was performed using scikit-learn (v.1.5.2). For each cell the distance to the nearest SOX10/HMB45-, CD11c- and CD8-positive cell was determined. CD8+ cells were counted based on their vicinity to SOX10/HMB45- and CD11c-positive cells. A cut-off of 10 µm was used to define direct proximity as the size of the cells is approximately 10 µm. For downstream analysis, CD8+ T cells within <10 μm of SOX10/HMB45-positive or <10 μm of both SOX10/HMB45- and CD11c-positive cells were defined as T cell–tumour cell clusters, similar to our flow cytometry gating strategy in Extended Data Fig. 2a. CD8+ T cells within <10 μm to CD11c+ cells were defined as T cell–APC clusters.
scRNA-seq and scTCR-seq
Tumour digests were thawed, stained and sorted as described above. Five populations were sorted from live cells: tumour singlets (NGFR/CD146+); tumour–CD8+ T cell clusters (NGFR/CD146+CD8+); APC–CD8+ T cell clusters (NGFR−CD146−CD11c+CD8+), CD8+ T cell singlets (NGFR−CD146−CD11c−CD8+) and APC singlets (NGFR−CD146−CD11c+CD8−). For two patients, CD8+CD39+ T cells were sorted separately from single live cells. Singlets were pooled together during sorting at a ratio of 1:1:1. If the number of clusters was low, they were kept as separate samples. If sufficient numbers of clusters were sorted (>40,000 clusters), they were hashtagged with TotalSeq-C0251 (T cell–tumour clusters, 394661, BioLegend) or with TotalSeq-C0252 (T cell–APC clusters, 394663, BioLegend) and subsequently pooled 1:1. Both CD8+CD39+ single T cell samples were also hashtagged using the same antibodies and pooled 1:1. For hashtagging, sorted cells were washed once with 2% BSA in PBS and incubated with the hashtagging antibody for 30 min on ice. After hashtagging, cells were washed an additional two times with 0.04% BSA in PBS, after which they were pooled. Cells that did not need hashtagging were washed twice with 0.04% BSA in PBS, before proceeding to single-cell 5′ sequencing library preparation.
The Chromium Controller and Chromium X platform of 10x Genomics were used for single-cell partitioning and barcoding. Each cell’s transcriptome was barcoded during reverse transcription, pooled cDNA was amplified and single-cell 5′ gene expression (GEX), V(D)J and feature barcode (FB) Libraries were prepared according to the manufacturer’s protocols (CG000330 and CG000331, 10x Genomics). All libraries were quantified and normalized based on library QC data generated on the Bioanalyzer system according to the manufacturer’s protocols (G2938-90321 and G2938-90024, Agilent Technologies). On the basis of the expected target cell counts, a balanced library subpool of samples was composed for SC5′ GEX, V(D)J and FB libraries. Library subpools were quantified by quantitative PCR (qPCR), according to the KAPA Library Quantification Kit Illumina Platforms protocol (KR0405, KAPA Biosystems). Based on the qPCR results, a final sequencing pool was composed. Paired-end sequencing was performed on the NovaSeq 6000 Instrument (Illumina) using the NovaSeq 6000 Reagent Kits v1.5 100 cycles (20028401, 20028319, 20028316 Illumina), using 28 cycles for read 1, 10 cycles for read i7, 10 cycles for read i5 and 90 cycles for read 2.
Processing and analysis of scRNA-seq and scTCR-seq data
Processing of single-cell data
Sequence alignment was performed with CellRanger (v.7.0.1) using the human genome GRCh38 as a reference to obtain gene expression and TCR sequence data from the samples. For patients 2 and 8, the CD8+ T cell–tumour cell clusters and CD8+ T cell–APC clusters were pooled and sequenced with Totalseq-C hashtags as described above and processed together using the Cell Ranger multi-run functionality.
For all samples, the gene expression data from the CellRanger output was loaded using Seurat (v.4.4.0)68. The pooled samples from patients 2 and 8 are separated using the antibody capture matrix. We generated density plots of hashtag expression, determined the local minimum and identified hashtag-positive cells. Cells expressing both hashtags were filtered out. over, cells containing <200 gene counts, >8,000 gene counts and a percentage of mitochondrial gene expression >15% were filtered out for quality reasons. A total of 71,867 cells passed quality control.
Annotation of main cell types
Objects of different patients and samples were merged, log-normalized and integrated per patient using Harmony (v.1.2.1)69. Different cell types were identified looking at the expression of relevant tumour, T cell and APC marker genes on gene-weighted kernel density plots (Extended Data Fig. 3a,b). For downstream analyses, specific cell types were selected, reintegrated and reclustered.
Annotation and analyses within CD8+ T cells
The Seurat clusters expressing CD3D and/or CD8A were selected as T cells and reintegrated using Harmony. During the principal component analysis (PCA) calculation, genes related to mitochondrial function, non-coding RNA, immunoglobulins, TCR genes, stress-related genes and ribosomal genes were filtered out. Clustering was performed using the default Louvain algorithm. Seurat clusters expressing no CD8A and high levels of CD4, ITGAX and/or FOXP3 were removed. Together, 28,372 CD8+ T cells were identified and reintegrated again (Fig. 3b). CD8+ Seurat clusters were then annotated using a panel of T-cell-related genes and cross-labelling with reference gene signatures from external single-cell datasets of human TILs14,15,20,28. Ultimately, 14 CD8+ T cell states were identified and annotated (Extended Data Fig. 3c). Next, CD8+CD39+ sorted single T cells of two matched patients (P8 and P15) were included in a follow-up analysis (Extended Data Fig. 10c) and processed according to the above-described pipeline. In total, 34,466 CD8+ T cells were annotated into 14 cell states. Notably, we observed a restructuring of exhausted T cell states. Previously annotated TCF7+ stem-like Tex cells were largely subdivided, with one cluster retaining stem-like characteristics; another, termed CD137high early Tex cells, was characterized by high TNFRSF9 and XCL1/2 expression. over, a new subpopulation emerged marked by expression of HSP genes. Both previously annotated natural-killer-like clusters were redistributed across multiple other clusters. CD39− status was determined using each cell’s ENTPD1 expression and the average of its ten closest neighbours to avoid false negatives due to dropouts, common in scRNA-seq.
The Gene Expression Omnibus (GEO) GSE221553 dataset31 was processed to extract CD8+ T cells, which were then annotated by label transfer, using Seurat’s functions FindTransferAnchors and MapQuery. Cells with a low predicted.celltype.score (≤0.4) were removed from subsequent analyses.
scTCR-seq data were integrated using the scRepertoire v.2.0.4 package70. A TCR clonotype was defined as an individual cell or group of cells with a unique paired α and β TCR sequence (the same CDR3 amino acid sequence). CD8+ T cells with multiple α or β TCR chains were included and considered as a unique TCR. Cells with missing α or β chains were not included in TCR analyses.
A CD8+ T cell cluster signature was established after differential gene expression analysis between T cells from clusters and single T cells. A MAST test71 was used and patient of origin was used as a latent variable. Genes with negative log10-adjusted P > 150 and expressed in >30% of cells from clusters were preselected. These preselected genes were reordered based on average log2-transformed fold change and the top 30 and top 100 genes were used to build the respective cluster 30 and cluster 100 signatures (Supplementary Table 4). All over-representation and gene set enrichment analyses shown were performed with fgsea v.1.28.0.
Annotation and analysis within tumour cells
The Seurat clusters expressing MCAM and PMEL were selected as tumour cells and anchor-based integration per patient was performed. Seurat clusters expressing CD8A, CD4 and ITGAX were filtered out. SCTransform was performed by regressing the percentage of mitochondrial genes and gene counts, after which remaining tumour cells were reintegrated with anchor based CCA integration and reclustered. We used the tool infercnv v1.20.0 to confirm the malignant nature of selected tumour cells. APC and T cells were used as a reference (Extended Data Fig. 5a). The infercnv was run with 0.1 cut-off for minimum average read counts per gene.
Together, 25,009 tumour cells were processed. Tumour Seurat clusters were annotated based on melanoma phenotype-specific markers and on cross-labelling with reference gene signatures from external single-cell datasets of melanoma tumour cells4,33,34,35. Tumour cells were scored for each of these gene signatures using AUCell (v.1.24.0)72. The scores were aggregated and scaled across the Seurat clusters. Each Seurat cluster was annotated with the highest scoring phenotype. Clusters with the same annotation were combined (Extended Data Fig. 5b). We identified nine tumour cell states (Fig. 3h). The Seurat cluster defined by low gene counts was excluded from downstream analysis.
Analyses and annotation of APCs
The Seurat clusters expressing ITGAX and/or CD19 were selected as APCs and reintegrated using Harmony. Seurat clusters expressing PMEL, MCAM or CD8A were removed. Together, 11,382 APCs were included and reintegrated. The resulting subset was then split across three APC types; monocytes/macrophages (7,911), DCs (2,405) and B cells/plasma cells (1,066), based on scGate (v.1.6.2)73 analysis. One of the Seurat clusters was reintegrated, reclustered and subdivided because it contained proliferating cells of all APC types (Fig. 3i). During PCA calculation, the same features as for CD8+ T cells were filtered out.
APC types were then annotated for specific cell states using a panel of APC-related genes and cross-labelled with reference gene signatures from external single-cell datasets of human TILs31,36,37,38,39,40,41,42. We identified 21 APC cell states. In follow-up analyses, only single APCs and APCs from T cell–APC clusters were taken into account. Analyses on specific APC types included only patients with at least 20 APCs in T cell clusters.
Cell–cell communication analysis to compare CD8+ T cell interactions with tumour cells or APCs
We created a curated list of ligand–receptor pairs using Nichenet’s weighted network ligand–receptor file, including only pairs with a weight of >0.75 (weighted_networks_nsga2r_final.rds). The list was further selected by including only pairs that also met one of the following criteria: (1) present in CellChat’s (CellChatDB.human.rda) curated database for annotations74; (2) present in CellChat protein–protein interaction experimental data (PPI.human.rda); (3) Nichenet75 database weight >0.9 or (4) Nichenet database weight >0.8 and present in CellTalk76 (human_lr_pair.txt) or SingleCellSignalR77 (data_LRdb.rda) curated databases. Finally, only the pairs with receptors with subcellular localizations encompassing the key terms ‘cell membrane’ or ‘surface’ in UniProtKB were considered.
Ligands and receptors that were expressed in <10% of senders or receivers in clusters were filtered out. Ligands were ranked based on their predicted activity using nichenetr (v.2.2.0)75. Geneset parameter was set to upregulated genes in the interacting versus non-interacting CD8+ T cell population (p_val_adj<0.05, avg_log2FC > 0.1 and pct.1 > 0.05). Ligand and receptors were traced back to specific cell types or states based on expression across all senders or receivers. Receptors were associated to one of the following T cell states: (1) Tex, merging TOXhigh Tex, GZMKhigh Tex, LAG3high Tex and TCF7+ stem-like Tex cells; (2) Tprol, merging MKI67high Tex/Tprol, MKI67+ Tex/Tprol and MKI67+ Tem-NK like/Tprol cells; (3) Tn/Tmem, merging Tn and Tn/Tmem cells; (4) Tem, merging early Tem, Tem and Tem-NK like cells; (5) ISG+ and (6) Tc17 MAIT. If the average expression of a receptor in one subgroup exceeded the mean plus one s.d. of the average expressions across all subgroups, and this occurred exclusively in that subgroup, the receptor was assigned to it. If multiple subgroups or none met this threshold, the receptor was categorized as unspecific, which means it is shared between multiple or all T cell states. Ligands were associated with APCs or tumours using the same criteria, only considering cells from clusters. CD8+ T cells were taken into account for the average expression levels but were not accounted for in the ligand classification.
Cell–cell communication analysis focused on cluster-enriched tumour or APC cell states
In a second cell communication analysis, we focused on interactions between T cells and tumour cells or between T cells and APCs separately. For this, we used our previously curated database and prioritized ligands expressed in the tumour or APC cell states enriched in T cell clusters. As possible senders, we considered the tumour cells or APCs for each identified cell state. The minimum percentage for ligand expression was set at 35% in the cells from clusters at any cell state. Receivers were defined as all interacting CD8+ T cells (from APC or tumour clusters) and the threshold was set at 10%. Ligands were then associated to the cluster-enriched cell states if their averaged expression exceeded that of the mean plus s.d. across groups. If the condition was met exclusively in one of the cluster-enriched groups, the ligand was labelled as specific. Receptors were classified as described above. Interacting and non-interacting cells were included in the analysis. The geneset parameter was defined by comparing T cells from tumour or APC clusters to those in singlets.
REP of TILs from patient material
Tumour digests were thawed, stained and sorted as described above. Four populations were sorted from live cells: tumour singlets, tumour–CD8+ T cell clusters, APC–CD8+ T cell clusters and CD8+ T cell singlets. For some experiments, single CD8+CD39+ T cells were also sorted from live cells. The research-REP (R-REP) was performed according to a protocol adjusted from a previous study78. In brief, sorted CD8+ T cell populations were plated at 100–150 cells per well in round-bottom tissue-culture-treated 96-well plates (650-180, Greiner) in 100 μl RPMI medium supplemented with 10% human serum, 5% FBS, 100 U ml−1 penicillin–streptomycin, 300 IU ml−1 IL-2, 10 ng ml−1 IL-7, 10 ng ml−1 IL-15, 0.8 μg ml−1 phytohemagglutinin (PHA, R30852801, Thermo Fisher Scientific) and 50,000 irradiated feeder cells. Feeder cells consisted of 45,000 35-Gray-irradiated allogeneic PBMCs (mix of two donors) and 5,000 50-Gray-irradiated EBV-JY cells. After 7 days, 100 μl of medium without PHA was added. Then, after 10–11 days, T cells were collected and rested for at least 3 days in RPMI medium supplemented with 10% FBS, 100 U ml−1 penicillin–streptomycin and 100 IU ml−1 IL-2, before functional tests were performed. For the clinical-REP (C-REP), the same populations were sorted, but cells were collected in RPMI supplemented with 20% human serum. Sorted CD8+ T cell populations were plated at 10,000 cells per well in flat-bottom tissue-culture-treated 24-well plates in 2 ml 20/80 AIM V/RPMI medium (AIM V, 12055083, Thermo Fisher Scientific) supplemented with 10% human serum, 100 U ml−1 penicillin–streptomycin, 3,000 IU ml−1 IL-2 and 30 ng ml−1 anti-hCD3 (OKT3) and 2 × 106 irradiated feeder cells. Feeder cells consisted of a mix of two PBMC donors that were irradiated with 40 Gy. After 7 days, 1 ml of medium was refreshed with medium without anti-hCD3 antibodies. After 10–11 days, T cells were collected and rested for at least 3 days in 20/80 AIM V/RPMI medium with 10% human serum, 100 U ml−1 penicillin–streptomycin and 100 IU ml−1 IL-2, before functional tests were performed. Sorted melanoma tumour cells were cultured in tissue-culture-treated flat-bottom plates in DMEM or Ham’s F-10 medium (11550043, Gibco) supplemented with 10% FBS and 100 U ml−1 penicillin–streptomycin and adherent cells were split when reaching confluency.
Secondary co-cultures after REP
Details on secondary co-cultures are provided in Supplementary Tables 6 and 7. To assess cytokine production, CTV-labelled CD8+ T cells were co-cultured with autologous melanoma tumour cells for 4 h at the indicated ratios. After 2 h 1:1,000 diluted Golgiplug (555029, BD) was added to the culture. After co-culture, an intracellular staining protocol was performed as described above and cytokine production was measured by flow cytometry. For killing assays, melanoma tumour cells were seeded into tissue-culture-treated 96-well flat-bottom plates, after which unlabelled T cells were added at the indicated ratios. At the end of co-cultures, T cells were removed from the plates and tumour cell viability was determined using CellTiter-Blue (G8081, Promega) according to the manufacturer’s instructions.
Mouse experiments
ACT of primary human T cells in tumour-bearing NSG mice
Animal work procedures performed in NSG mice were approved by the animal experimental committee (Instantie voor Dierenwelzijn) of the NKI according to Dutch law and performed in accordance with ethical and procedural guidelines established by the NKI and Dutch legislation. All animals are housed in disposable cages in the laboratory animal centre (LAC) of the NKI, minimizing the risk of cross-infection, improving ergonomics and obviating the need for a robotics infrastructure for cage-washing. The mice were kept under specific-pathogen-free conditions under a controlled filtered air humidity (55–65%), temperature (21 °C) and light–dark cycle from 07:00 to 19:00. For all mouse experiments, mice were randomized into treatment groups by tumour size on the day of ACT. Randomization ensured that the treatment groups were balanced with respect to mean tumour size and s.d. at the baseline.
Primary human T cells were isolated and transduced with the MART-1-specific TCR as described above. For the experiment, a mixture of 20:80 MART-1-specific:non-specific T cells was made and this mixture was co-cultured with a MART-1-expressing BLM cell line in a tumour:T ratio of 2:1 for 4 h. After 4 h, the cells were stained for CD8, NGFR/CD146 and msTCRβ, after which all T cells (CD8+), T cell singlets (NGFR−CD146−CD8+) and CD8+ T cell–tumour cell clusters (NGFR/CD146+CD8+) were sorted. These populations were then expanded using the R-REP protocol described above. Then, 7 days before the end of the REP, 1 × 106 MART-1-expressing BLM cells in culturex BME Type III were subcutaneously (s.c.) injected into the right flanks of NSG mice (Jax, bred at NKI). On days 7 and 9 after tumour injection, mice were intravenously injected through the tail vein with PBS (control) or 1.0 × 107 T cells from the respective groups. T cells were in vivo stimulated with an intraperitoneal injection of 1 × 105 U hIL-2 (Proleukin, Novartis) between days 7–11. The tumour size was monitored three times a week with callipers by measuring tumour length (L) and width (W) and calculating volume using the formula LW2/2. All experiments ended for individual mice when the tumour volume exceeded 1,500 mm3. Male mice were used for the experiment at an age of 10–12 weeks at the start of the experiment.
ACT of patient TILs in PDX-bearing hIL-2-NOG mice
Animal experiments in (hIL-2) NOG mice were conducted in conformity with EU directive 2010/63 (regional animal ethics committee of Gothenburg approvals 4684/23). All animals in Gothenburg are housed in sterile air-ventilated cages in the laboratory animal centre (EBM). The mice were kept under specific-pathogen-free conditions under controlled filtered air humidity (45–70%), temperature (19–21 °C) and a light–dark cycle from 07:00 to 19:00.
CD8+ T cell singlets, CD8+ T cell–tumour cell clusters and CD8+ T cell–APC clusters from a patient digest were sorted and expanded using the R-REP as described above. After REP, T cells were frozen. PDX material (passage 2), generated from the same patient material, was digested and 0.5 × 106 tumour cells were s.c. injected into the flank of immunocompromised, severe combined immune deficient interleukin-2 chain receptor-γ knockout (NOG, Taconic, controls) mice or NOG mice transgenic for human IL-2 (hIL-2-NOG, Taconic, ACT groups). Tumour growth and weights of the mice were monitored twice a week throughout the experiment. Tumour growth was measured using callipers. When tumours showed consistent growth on repeated measurements (day 19 after tumour injection), TILs of the respective groups were thawed and 5 × 106 TILs were intravenously injected through the tail vein into the hIL-2-NOG mice. Then, 2 weeks later (day 33 after tumour injection), all mice were euthanized due to body weight loss and material was collected for flow cytometry and immunohistochemistry analysis. Female mice were used for the experiment at an age of 6–8 weeks at the start of the experiment.
Flow cytometry was performed as described above, with a panel staining CD3, NGFR, CD146, CD137, PD1 and CD39. For immunohistochemistry, tissue from the PDX-bearing mice was fixed in 4% formalin, dehydrated and embedded in paraffin. Sections of 4 µm were mounted onto positively charged glass slides and dried overnight at 37 °C. The slides were stained using an autostainer (Autostainer Link 48, Dako). Primary antibodies were against CD3 (IR503, Dako, ready to use), CD8 (C8/144B, IR623, Dako, ready to use), CD137 (E6Z7F XP, 19541, Cell Signaling Technology, 1:250) and PD-L1 (E1L3N XP, 13684, Cell Signaling Technology, 1:200). The slides were finally counterstained with haematoxylin, dehydrated and mounted with Pertex. Stained slides were scanned using the Olympus VS200 slide scanner system. Positive cell detection of CD3+, CD8+ and CD137+ cells was performed in Qupath (v.0.5.1)79. The RGB signal was first split into two separate stains with the stain vector (0.65111 0.70119 0.29049) for hematoxylin and (0.26917 0.56824 0.77759) for DAB. The positive cell detection plugin was set to detect cells for which the DAB optical density in the whole cell was higher than 0.01. The script for automation of this workflow is available on request. To quantify PD-L1 expression, we used the pixelwise H-score as previously described80. The method was implemented in QuPath and the resulting score can range between 0 (no expression) and 300 (maximum expression).
ACT of patient TILs in PDX-bearing-NSG mice
The same PDX material and TILs as described in the ‘ACT of patient TILs in PDX-bearing hIL-2-NOG mice’ section was used. In total, 0.5 × 106 tumour cells in culturex BME Type III were s.c. injected into the right flanks of NSG mice (Jax, bred at NKI). When tumours reached an average size of between 20 and 50mm3 (day 19 after injection), they were treated with 1.0 × 107 thawed T cells from the respective groups. T cells were thawed 1 day before ACT. Then, 1 × 105 U hIL-2 was injected intraperitoneally once daily after ACT as described before43. Tumour size was monitored three times a week with callipers as described in the ‘ACT of primary human T cells in tumour-bearing NSG mice’ section. All experiments ended for individual mice when the tumour volume exceeded 1,000 mm3. Male mice were used for the experiment at an age of 8 weeks at the start of the experiment.
Statistics and reproducibility
Throughout the paper, different statistical tests were used as indicated in each figure legend. Two-sided tests were used unless stated otherwise. For average cell state/TCR analyses (Fig. 3b,c,h,j and Extended Data Figs. 6b and 10e), statistical significance was assessed using Bonferroni-adjusted P values from generalized linear mixed-effects models with a binomial distribution. For each cluster, the proportion of events was modelled using interaction status as a fixed effect and patient origin as a random effect. In Fig. 4d, statistical analysis was performed using two-way ANOVA followed by a Dunnett’s multiple-comparison test versus singlets, including all T cell–tumour cell co-culture ratios tested (visualized in Extended Data Fig. 7b). For all box plots, the box limits represent the interquartile range, the centre lines indicate the median, and the whiskers extend to the furthest point above the third quartile or below the first quartile within 1.5× the interquartile range. For in vivo experiments, the investigator measuring the tumours was blinded to the treatment. For other experiments, the investigators were not blinded. To ensure reproducibility, multiple biological and technical replicates were included. Technical replicates were generated during the same period in time and biological replicates were obtained during different moments in time. Complex bioinformatic analyses were always verified by a second researcher. Analyses were performed using GraphPad (v.10.4.1) and R (v.4.3.3).
Reporting summary
Further information on research design is available in the Nature Portfolio Reporting Summary linked to this article.
نشر لأول مرة على: www.nature.com
تاريخ النشر: 2025-11-19 02:00:00
الكاتب: Sofía Ibáñez-Molero
تنويه من موقع “yalebnan.org”:
تم جلب هذا المحتوى بشكل آلي من المصدر:
www.nature.com
بتاريخ: 2025-11-19 02:00:00.
الآراء والمعلومات الواردة في هذا المقال لا تعبر بالضرورة عن رأي موقع “yalebnan.org”، والمسؤولية الكاملة تقع على عاتق المصدر الأصلي.
ملاحظة: قد يتم استخدام الترجمة الآلية في بعض الأحيان لتوفير هذا المحتوى.




