استمرت السلالة الجينية البشرية المميزة في وسط الأرجنتين لمدة 8500 عام
- ملخصات بحثية
- 26 نوفمبر 2025
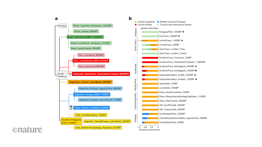
يكشف الحمض النووي للأفراد القدامى، الذين يعود تاريخهم إلى ما بين 10 آلاف و150 عامًا مضت، عن وجود سلالة طويلة الأمد، ولكن لم يتم التعرف عليها من قبل، في المخروط الجنوبي لأمريكا الجنوبية – وهي منطقة تضم ما يعرف الآن بالأرجنتين، وتشيلي، وأوروغواي. أنتج الأشخاص من هذا النسب ذرية مع مجموعات أخرى موجودة مسبقًا في المناطق المحيطة. تشهد البيانات الجينومية من السكان الحاليين على الاستمرارية الجينية للنسب في وسط الأرجنتين.
■ مصدر الخبر الأصلي
نشر لأول مرة على: www.nature.com
تاريخ النشر: 2025-11-26 02:00:00
الكاتب:
تنويه من موقع “yalebnan.org”:
تم جلب هذا المحتوى بشكل آلي من المصدر:
www.nature.com
بتاريخ: 2025-11-26 02:00:00.
الآراء والمعلومات الواردة في هذا المقال لا تعبر بالضرورة عن رأي موقع “yalebnan.org”، والمسؤولية الكاملة تقع على عاتق المصدر الأصلي.
ملاحظة: قد يتم استخدام الترجمة الآلية في بعض الأحيان لتوفير هذا المحتوى.




